我市六单位获批教育部(第一批)教育信息化试点单位
信息来源:成都市教育技术装备管理所 发布日期:2012-11-28 浏览次数:4497
字号【    

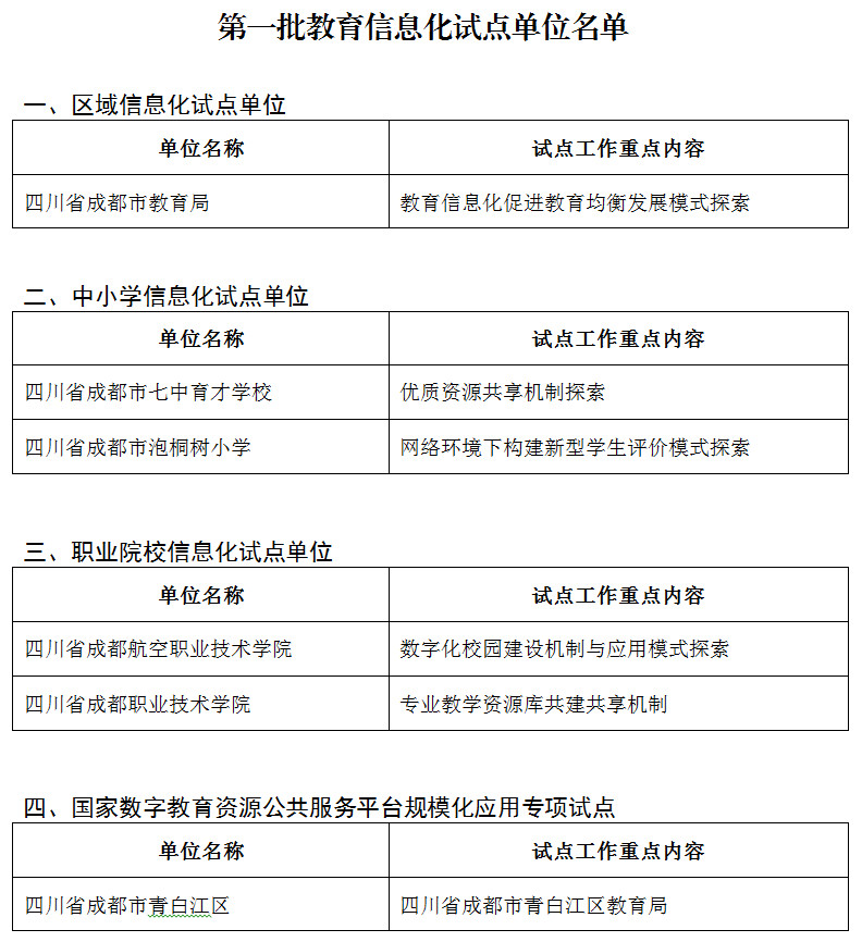
      2012年11月15日,教育部下发《关于公布第一批教育信息化试点单位的通知》(教技函[2012]70号),正式批复第一批教育信息化试点单位。我市六单位获批,具体为:

上一篇:温江区举行小学语文“课堂学生有效活动设计技能提升研究”教研活动展评暨远程互动教学研讨活动
下一篇:我市顺利完成省第四届中小学校园电视节目制作参培工作

联系我们

(电话)028-86133248 接听时段:工作日9:00-12:00;13:00-17:00(寒暑假除外)

(邮件)CDJYjzbgs@chengdu.gov.cn

(地址)成都市金牛区同兴路2号

川公网安备 51010602002544号

蜀ICP备09003940号-11

川教JG-20120011

主办单位:成都市教育技术装备管理中心

系统提示
请填写关键词!
确定